课程说明
| 课程级别 | 入门级 |
| 培训周期 | 一周以内 |
| 上课时间 | 全日制 |
| 上课地址 | 苏州平江区南环东路939号 |
课程简介

H5/web全栈开发简介
由于网络的发展以及人们使用网络的频繁性,企业需要通过网页呈现产品、服务、理念、文化,或向大众提供某种功能服务,这也使得网页设计队伍愈加壮大。网页设计是一个不断更新换代、推陈出新的行业,它要求设计师们必须随时把握权新的设计趋势,从而确保自己不被这个行业所淘汰。
招生对象
1、无计算机基础,想要从事IT开发的学员;
2、热爱互联网,想从事网页开发、Web前端开发的人员;
3、从事IT后台开发,想完美转型全栈开发的工程师;
4、开发人员转型HTML5移动开发的学员。
课程特色
1、课程知识专注:完全专注于前端知识,、深入的讲解HTML5、CSS3、JavaScript、jQuery等内容,将这些核心知识学到。
2、项目驱动教学:课程在渗入传统互联领物域的同时,新课程直指当下很火的移动互联,涉及全栈和移动混合式开发,让学员成为大前端时代的佼佼者。
3、项目驱动教学:引导式项目教学,每一个阶段项目都取自行业经典,让学员具备编写互联网系统的前端页面、交互代码、后台通信代码的能力。
4、高薪课程体系:高阶课程内容覆盖响应式布局、Bootstrap、AngularJS、Node.js 、Mongodb、Less、Sass、ReactJS、React Native、小程序等当前互联网开发较为潮流的技术内容。不仅有PC端,还包括移动端的开发。不仅要做前端的交互,还要用JS做后台。
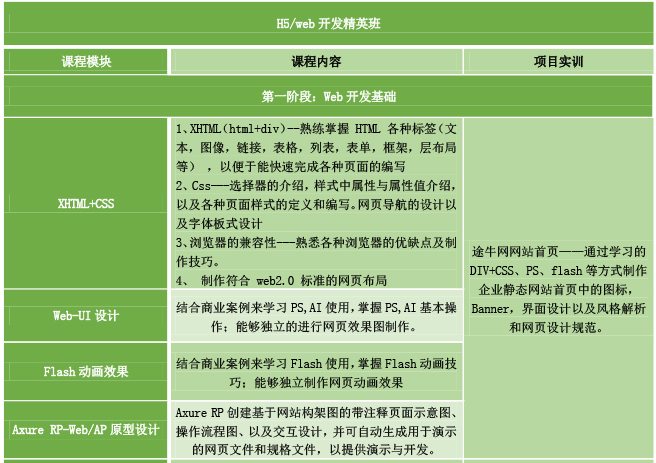
课程大纲

课程大纲

课程大纲

课程内容以实际授课为准
温馨提示



